MoonNote

Enviroment | Diagram

2022. 3. 10. 23:24
반응형

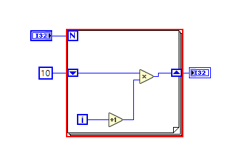
What does the red border in the While Loop signify?

 

1. It is a cosmetic feature that helps color-code loops. 

2. The subVI in the While Loop is broken.

3. The loop boundary has a breakpoint.

4. The code within the border is ignored.


정답 보기는 아래 더보기 클릭

 

 

더보기

정답 : 3. The loop boundary has a breakpoint.

While Loop 안에서 빨간 테두리는 무엇을 나타내는지 물어보는 문제이다. LabVIEW 사용 경험이 있다면 바로 breakpoint 설정이라고 알고 있어야하는 문제이다. 정답은 3. The loop boundary has a breakpoint이고 LabVIEW에서 브레이크 포인트를 설정하는 방법은 크게 구조 브레이크 포인트, 노드 브레이크 포인트, 와이어 브레이크 포인트가 있다.

각각의 첨부된 이미지를 보고 참고해놓도록 하자.
1. 구조 브레이크 포인트

2. 노드 브레이크 포인트

3. 와이어 브레이크 포인트

 

※ Tip : 브레이크포인트 관리자(우클릭 메뉴시 항목 있음)를 통하여 브레이크 포인트 활성화/비활성화 가능

브레이크 포인트 활성화(꽉 찬 이미지)와 비활성화(비어있는 이미지)

 

 

 

 

 

※ 이 글이 도움이 되었다면 "🤍공감" 버튼을 클릭해주세요. 클릭 한번이 글 쓰는데 큰 힘이 됩니다.

공유하기

facebook twitter kakaoTalk kakaostory naver band